1. British Museum mobile app british museum mobile app exhibition mobile app museum museum mobile application ui design ui ux app
    View British Museum mobile app
    British Museum mobile app
  2. Bershka-Store redesign bershka mobile app store redesign ui ui design ui ux app
    View Bershka-Store redesign
    Bershka-Store redesign
  3. Crypto wallet app crypto wallet crypto crypto mobile app crypto ui design crypto wallet mobile ui design wallet
    View Crypto wallet
    Crypto wallet
  4. Mobile app for searching and booking tickets design mobile app game app mobile app tickets tickets ui design ui ux
    View Mobile app for searching and booking tickets
    Mobile app for searching and booking tickets
  5. Events mobile app branding design events events mobile app mobile app ui design ui ux app
    View Events mobile app
    Events mobile app
  6. Mobile app Hotel for animals desidn mobile app hotel hotel for animals mobile app mobile app hotel for animals ui design ui ux design
    View Mobile app Hotel for animals
    Mobile app Hotel for animals
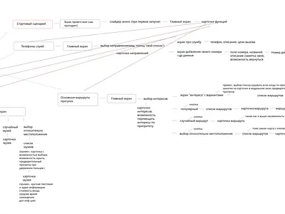
  7. User Flow mobile app design mobile app ui ux app user flow user flow mobile app
    View User Flow mobile app
    User Flow mobile app
  8. Smart house for Pixel 2XL app pxel 2xl mobile app design pixel pixel2xl smaer house app smart house ui ui ux app
    View Smart house for Pixel 2XL
    Smart house for Pixel 2XL
  9. Travel app app ios ui travel travel app ui design ui ux app
    View Travel app
    Travel app
  10. Wireframe mobile app wireframe
    View Wireframe mobile app
    Wireframe mobile app
  11. User profile on the social network design ui ux app user profile user profile ui design
    View User profile on the social network
    User profile on the social network
  12. Planner mobile app app design mobile app planer design planner planner app planner ui design ui ux app
    View Planner mobile app
    Planner mobile app
  13. Conversion calculator calculator design calculator ui ui design
    View Conversion calculator
    Conversion calculator
  14. School e-office dashboard design dashboard ui desktop design online education online school uidesign user interface
    View School e-office
    School e-office
  15. Game UI design Match-3 game app game art game design game ui design gui match 3 ui ux app
    View Game UI design Match-3
    Game UI design Match-3
  16. Game UI game app game art game design game ui design gui match 3 ui ux app
    View Game UI
    Game UI
  17. DailyUI 002 Design credit card app dailyui dailyui 002 design payment app
    View DailyUI 002 Design credit card
    DailyUI 002 Design credit card
Loading more…